
小型数控雕铣机系统上面的控制器采用的是ST公司生产的基于ARM公司Cortex-M3内核的ARM处理器———STM32F103-ZET6。这款ARM处理器具有很高的性价比,外设相当丰富,外设总线上时钟频率可以达到90MHz,这是目前市面很多RAM9处理器都不能达到的频率,这样高的速度能够满足数控雕铣机系统的实时性要求。这款处理器内部集成了512K的Flash,不用外扩ROM就可以存储大量程序代码,这款处理器内部还集成了多达6路的串口,一个CAN控制器,共有3组18路12位的ADC,可以保证小型数控雕铣机现场数据采集,同时这款处理器还带有FSMC,方便外扩RAM、NANDFlash、NorFlash,从而增加了处理器的运算能力,数控雕铣机系统外扩了1M的SRAM,由于控制雕铣机工作的时候,需要接受来自PC机的大量的数据,外扩的这1MSRAM就是用来存储这些数据的。同时处理器还需要跟前端的双端口RAM进行通信,相当于STM32F103ZET6上面挂了两片RAM。虽然处理器上面带了DAC,但由于自带的DAC精度和速度都不能满足小型数控雕铣机的要求,所以再外接了一片4通道16位的DAC,它通过SPI总线挂载处理器上面,STM32系列处理器含有非常丰富的总线,每种总线都有好几组,其中SPI就有3组。
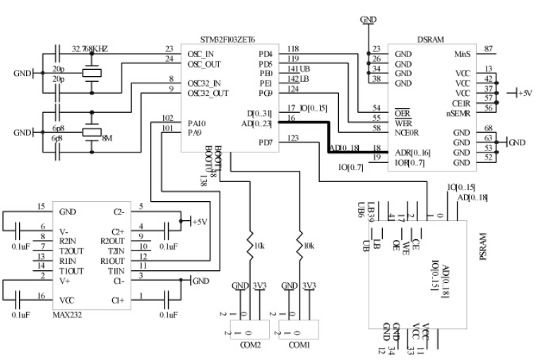
小型数控雕铣机系统的控制器电路如下图所示,图中启动模式部分是用于控制STM32的启动方式的,STM32系列处理器有三种启动方式,分别是从主Flash里面启动,系统Flash里启动,RAM里面启动,其中主Flash就是存放用户自己写的应用代码,选择这种启动方式,上电就可以执行用户程序;系统Flash里面是ST公司出厂就固化的代码,在通过串口或者CAN下载程序的时候,就需要选择这种启动方式,系统Flash里面的程序和上位机的程序进行通信就可以把用户程序下载到用户空间去,从RAM里面启动主要是用在调试的时候,把用户代码放在RAM中,就选择这种启动方式。

图 控制器电路
下一篇:数控雕铣机系统的数模转换电路